Ecomaison
UX/UI Design
How might we design a contracting journey that clarifies regulatory obligations while increasing adoption of Ecomaison’s services?
ROLE Product Designer, Lead Design System
FOCUS User research, Prototyping, Delivery
PLATFORM Desktop web, Mobile web
OVERVIEW
During my collaboration with OCTO Technology, I worked with Ecomaison, the French eco-organization responsible for the collection, reuse, and recycling of household products and materials.
Operating in a complex and evolving regulatory environment, Ecomaison helps companies and public organizations understand and comply with their legal responsibilities for product end-of-life.
As new eco-organizations entered the market, Ecomaison launched a visual identity redesign and a broader digital transformation to maintain its leadership and deliver simpler, more intuitive services.
As new eco-organizations entered the market, Ecomaison launched a visual identity redesign and a broader digital transformation to maintain its leadership and deliver simpler, more intuitive services.
I led the redesign of the contracting journey, a key entry point to Ecomaison’s services, with the goal of improving regulatory understanding and increasing service adoption.
THE PROBLEM
The existing contracting journey was fragmented and difficult to navigate, creating friction for both users and internal teams.
Users struggled to determine whether they were required to contract with Ecomaison, often facing multiple contracts across different sectors with unclear service coverage. The process was long and complex, leading to high abandonment rates.
At the same time, Ecomaison’s support teams carried a heavy manual workload, answering recurring questions and handling administrative tasks that could not be automated.
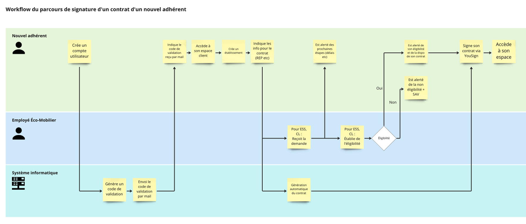
Existing workflow
USERS & NEEDS
The journey serves market actors (manufacturers, importers, distributors) as well as waste collection and treatment partners (local authorities, operators).
Despite their differences, these users share the same expectations:
clear guidance, simple processes, and reliable tools to comply with regulatory requirements with confidence.
clear guidance, simple processes, and reliable tools to comply with regulatory requirements with confidence.
User personas
APPROACH
We started with interviews with users of Ecomaison’s services and internal stakeholders to understand user needs, business objectives, and regulatory constraints.
This phase helped identify where users were blocked, what they misunderstood, and which parts of the journey generated the most friction.
Co-design workshop
Based on these insights, we explored ways to simplify regulatory complexity without hiding it.
We designed mobile-first wireframes using an eco-design approach, focusing only on essential steps and removing unnecessary features.
We designed mobile-first wireframes using an eco-design approach, focusing only on essential steps and removing unnecessary features.
Wireframes
We introduced a question-based flow that progressively identifies each user’s regulatory profile and proposes the right contract and services based on their activity.
The flows were tested and iterated with users to ensure clarity and usability before moving into UI design and component creation, aligned with Ecomaison’s design system.
Prototyping
Here’s how the final design brings the experience to life.
IMPACT
The solution created a clearer, more guided experience for Ecomaison’s service users while simplifying administrative work for internal teams.
Key outcomes include:
> Improved user understanding of regulatory obligations and contract options
> Reduced friction and abandonment throughout the contracting journey
> Lower workload for support teams
> Consistent experience aligned with the new Ecomaison branding
> Scalable foundation for future service redesigns